您的当前位置:首页 >

搜 索

江铃汽车副总裁Andy Ball辞职

2019-05-08  新闻来源:商用车联盟  新闻作者:   新闻编辑: 侯小南

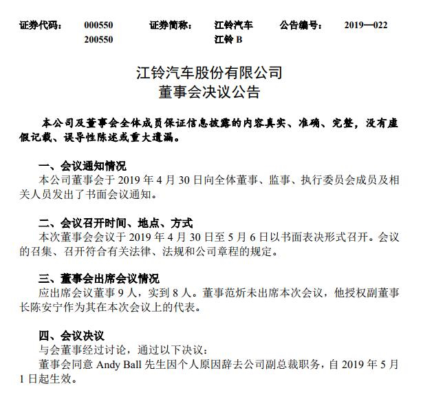
  2019年5月7日,江铃汽车股份有限公司发布公告称,Andy Ball先生因个人原因辞去公司副总裁职务,自2019年5月1日起生效。

江铃汽车

  附:公告原文

相关新闻

2023-09-05 14:41:51

硬核跨界皮卡新选择 江铃大道敢探者热烈预售中

8月25日,一年一度的成都车展又如约而至。作为全国最重要的车展之一,本届成都车展共有全球129个汽车品牌参展,展出车辆近1600辆。在皮卡领域,江铃大道全场景硬核跨界大皮卡——敢探者正式开启预售,满足了众多皮卡爱好者的关注与期待。

2023-08-30 17:21:27

敢探者硬核来袭,大道实现全周期体验“晋级”

在这个用车需求多元化的时代里,皮卡被赋予了更深层次的意义,除了基本的工具属性之外,用户还期待它成为自己的高价值出行伙伴。不过,当下皮卡市场选择众多,水平不一,一款皮卡要做到什么程度,才算是真正的“高价值”呢?这个问题,江铃大道从产品、生态等多个方面给出了一份“标准”答案。

2023-08-28 17:41:10

成都车展大道敢探者预售开启,17.28万入门即满配

8月25日,“智享蓉城,驭见未来”成都车展正式开幕,作为国内四大A级车展之一,成都车展一向有着西部车市风向标和晴雨表的称誉。在这次车展上,国内外车企不仅积极加快“触电”步伐,推出众多电气化产品,同时还拓展更多生活方式,展示了许多具有特色的车型。

2023-08-28 15:58:48

厂商预售指导价17.28万起,江铃大道敢探者正式开启预售!

8月25日,“奔赴热爱 敢探无界”江铃大道成都车展新品&生态发布会在成都·中国西部国际博览城举行。在此次发布会上,大道官宣“敢探者”开启预售,全系配备柴汽油 AT 四驱,四款车型。

2023-08-22 17:30:15

成都车展开启“魔盒”,江铃大道凭实力与用户共赴热爱!

生活不止一面,以敢探之心解锁更多出行方式,方能体会畅快恣意人生。想要在前路中游刃有余,玩转出行、旅游、越野,皮卡无疑是当下用户的上上选。作为2023年皮卡领域的“创新者”,江铃大道在深入洞察用户需求的基础上,革故鼎新,开创了全新品类——PUV,并以大道全能者和追光者为“先行官”,带大家走进了皮卡全场景新时代。

2023-08-22 15:54:19

期待值拉满,江铃大道将携重磅产品“席卷”成都车展!

随着越来越多的城市对皮卡进行解禁,皮卡也逐渐成为用户出行、旅游、越野的新选择。要说2023年皮卡圈里的“黑马”,江铃大道绝对榜上有名。出场便开创了皮卡市场的全新品类——PUV,其中,P代表Possibility(无限可能),U代表Unique(专属),V代表Vehicle(生活者之车),为用户擘画了皮卡全场景新时代。

2023-06-21 18:15:08

江铃大道闯入香格里拉,以硬实力和全场景秀出皮卡新可能

近日,江铃大道首场试驾活动走进云南香格里拉,一路穿越天宝雪山、千湖山,最终到达古城丽江,进行了为期两天的奔赴热爱之旅,并正式发布“大道无疆”IP,与用户共赴热爱,充分展现了 “中国皮卡全场景专家”的独特魅力,更进一步彰显了江铃大道践行“让皮卡成就每一份热爱”的决心。

2023-06-20 15:42:20

挑战高原极限路况!江铃大道香格里拉之旅颠覆认知

6月17日,江铃大道“奔赴热爱 大道无疆——香格里拉心境之旅”活动正式开启,20余台的大道车队从“人间最后一片净土”的香格里拉出发,去探寻海拔3500米的天宝雪山神秘牧场,去征服崎岖的山路,登顶4000米海拔的千湖山,奔赴丽江星空下的音乐会。

2023-06-15 15:32:19

成就客户美好生活,江铃乐行新能源正式发布

6月15日,以“成就客户美好生活”为主题的江铃汽车新能源品牌发布会在上海2023亚洲物流双年展隆重举行。

2023-06-15 15:23:49

迎战“618”购物季!福顺/图雅诺/大通MAXUS V80谁能直击创业者心坎?

2023年对于广大创客们而言,无疑是充满了希望和拼搏的一年。这一年,疫情逐步结束,经济复苏势头正盛;这一年,“两会精神”明确鼓舞大家创业,为疫情后的经济发展做贡献。

图片新闻

MORE >

数看车型

MORE >

数看卡车

数看客车

品牌查看

MORE >

卡车品牌

客车品牌

热点新闻

MORE >

本日排行

本周排行

本月排行

专题报道

MORE >