您的当前位置:首页 >

搜 索

2017年全国两会汽车行业提案盘点

2017-05-04  新闻来源:汽车研究网  新闻作者:   新闻编辑: 宋乐


3月5日上午,第十二届全国人民代表大会第五次会议正式开幕。国务院总理李克强作政府工作报告,针对2017年政府工作报告,对比15年和16年的政府工作报告对汽车业的定位评价和工作思路,车市发展进入平稳发展的稳定状态。

2017年的政府工作报告中提到全年工作:坚决打好蓝天保卫战。其中第三条:要强化机动车尾气治理。基本淘汰黄标车,加快淘汰老旧机动车,对高排放机动车进行专项整治,鼓励使用清洁能源汽车。在重点区域加快推广使用国六标准燃油。同时,加大环境治理力度,推动绿色发展取得新突破。着力抓好减少燃煤排放和机动车排放。

全国两会政府报告涉及汽车业关键词盘点

全国两会汽车业提案详细内容

全国两会召开,有关汽车行业提案也纷纷出炉。其中不仅有关于自动驾驶立法这类前瞻提案,还有关于交通等民生提案。

全国两会汽车业提案盘点

代表详细提案

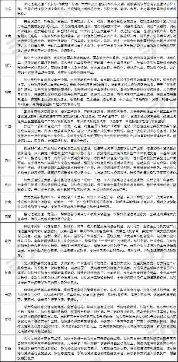
地方政府工作报告汽车行业盘点


相关新闻

2026-04-27 11:34:03

汇聚物流车圈顶级阵容,共绘新周期未来新图景

2026年4月23日,由电车资源主办的第九届中国新能源物流车产业大会,在重庆悦来国际会议中心盛大落幕。

2026-04-27 11:26:29

再聚不止重逢,“智”与“识”深度融合——2026无人物流车产业大会隆重开幕

2026年4月23日,重庆悦来国际会议中心内思想交锋、共识凝聚,2026中国无人物流车产业大会在全行业的瞩目下圆满举行。这场以“趋势与变化”为主题的行业盛会,由电车资源、无人物流车倾力打造,既是时隔数月行业同仁的再度聚首,更是无人物流车产业站在规模化商用关键分水岭上的一次集体定向。

2026-04-27 10:58:08

智能引领 穿越场景 2026第五届中国新能源重卡产业大会推动行业智能发展

2026年4月22日,由电车资源/绿色重卡主办的“2026第五届中国新能源重卡产业大会”在重庆隆重举行。同期举行“2026第十届中国新能源商用车‘金熊猫奖’&‘绿卡奖’颁奖盛典”。

2026-04-02 17:37:49

关于召开中国再生资源回收利用协会“十五五“新能源产业固废资源化发展交流会的预通知

为加快完善“十五五“新能源产业固体废物回收利用体系,落实相关重要部署,中国再生资源回收利用协会积极发挥桥梁纽带作用,特召开“十五五“新能源产业固体废物资源化发展交流会,汇聚各方力量,围绕退役设备高效拆解、高值化再生技术路径、标准体系建设与商业模式创新等核心议题展开深度交流,共谋发展路径,共享前沿信息,共创合作生态,全力助推“十五五”期间新能源产业废弃物回收利用体系实现高质量、可持续发展。

2026-01-19 11:23:46

生态进化,智领未来!2025第九届中国新能源物流车生态大会共筑产业新蓝图

2025年12月28日,由电车资源主办的“2025第九届中国新能源物流车生态大会”在郑州圆满落幕!本届大会以“生态进化”为主题,汇聚了来自政策研究、物流产业、整车制造、运营平台、核心零部件及金融保险等领域的近千位嘉宾,共同探讨中国新能源物流车产业在“十五五”新阶段的高质量发展路径。

2025-09-19 16:34:44

破解保险困局、落地无人车、聚焦技术与安全……2025中国新能源商用车技术大会讲了什么?

9月15日,由电车资源主办的2025中国新能源商用车技术大会在江西上饶隆重召开,本届技术大会汇聚来自主机厂、核心零部件供应商、运营经销商等众多行业大咖、技术专家。

2025-08-13 11:19:46

精准对接 高效务实 2025中国西南新能源重卡物流创新大会盛大举行

在“双碳”战略与市场的双重驱动下,新能源重卡销量节节攀升,月销量屡创新高。新能源重卡产品质量稳步提升、能耗逐步下降、智能化水平快速提升、运营模式不断创新、车电网融合发展、以旧换新、补能网络加速建设等加速推动重卡新能源化。发展、应用新能源重卡已是大势所趋。

2025-07-18 17:47:29

精准对接 务实高效 2025中国西南新能源重卡物流创新大会即将开启

为深化西南新能源重卡产业生态发展,强化绿色金融协同创新,电车资源&绿色重卡联合贵州瑞骐共同举办的“绿擎西南•链动山海 ——2025中国西南新能源重卡物流创新大会”将于8月10日在贵州隆重启幕。

2025-06-11 11:49:49

十年磨砺,智启新程|中国新能源物流车挑战赛踏入新十年

2016年,当新能源物流车市场尚处萌芽阶段,第一届中国新能源物流车挑战赛在行业先锋——深圳政府的推动下应运而生。这一年,财政部等四部委明确调整新能源汽车补贴政策,强化新能源核心技术要求,行业发展进入“政策+技术”引导新阶段,而挑战赛的诞生,恰如一声春雷,为新能源物流车从实验室走向市场搭建了关键桥梁。

2025-04-16 09:11:25

共探产业新未来!2025中国新能源商用车产业大会精彩开幕

2025年4月11日,第八届中国新能源商用车产业大会在中国成都隆重开幕。本次大会由电车资源、绿色重卡主办,汇聚了来自新能源商用车领域的众多专家、企业代表,围绕着新能源物流、重卡等细分领域,通过多场主题论坛、分享会、峰会及颁奖典礼等活动,深度探讨产业发展趋势,共商行业发展大计。

图片新闻

MORE >

数看车型

MORE >

数看卡车

数看客车

品牌查看

MORE >

卡车品牌

客车品牌

热点新闻

MORE >

本日排行

本周排行

本月排行

专题报道

MORE >