您的当前位置:首页 >

搜 索

荣获一等奖!福田汽车轻量化货厢技术驱动用户价值再升级

2020-08-24  新闻来源:第一商用车网  新闻作者:   新闻编辑: 王琳

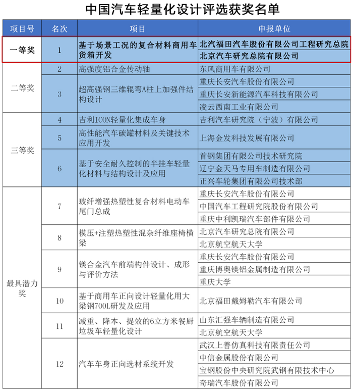
  近日,“2020中国汽车轻量化设计评选”颁奖活动在2020年(第十四届)国际汽车轻量化大会暨展览会期间举行,首次参评的福田汽车凭借“基于场景工况的复合材料商用车货厢开发”项目脱颖而出,荣获一等奖。

  作为中国汽车轻量化领域的最高奖项,本届“中国汽车轻量化设计评选“共有52个单位40个项目参评,近1000多位业内人士参与其中。福田汽车成功获得”一等奖“殊荣,标志着其轻量化技术及研究能力已位于行业前列。

  七大亮点加持 展现轻量化新路径

  众所周知,以钢板为材质的传统货厢不仅重量大,而且易腐蚀,在法规趋严的当下,已不适于市场发展,开发轻量化货厢势在必行。

  在项目开发过程中,福田汽车通过基于场景工况的全流程开发、重量最轻选材设计、异地组装、模块化结构设计、螺-铆混合连接设计、规范正向仿真分析、实际道路模拟验证、低成本控制等七大亮点,最终形成设计规范5项,标准流程4项,论文4项,发明专利5项,实用新型专利1项。

  为确保轻量化设计的严谨性,福田汽车历经层层研究,国内首创基于场景工况的全流程开发,识别用户实际使用典型场景13个,包括弯曲、扭转、制动,单侧过凸包等等,进行典型工况采集,数据分析和外推,得到的工况数据用于设计仿真、台架试验、整车验证,尽最大程度还原用户使用场景,实现产品与用户需求的有机结合。

  通过轻量化货厢研究,福田汽车成功实现货厢各零部件的模块化、系列化以及标准化,满足轻量化货厢对于降重、防腐、节能、减排等一众要求,为行业轻量化货厢研发探索出一条新的路径。

  以用户为核心 将轻量化进行到底

  多年来,福田汽车始终致力于为用户提供高效节能的运输解决方案,集中精力推进轻量化发展进程。为此,福田汽车联合国内外优质供应商及北汽内部技术资源,组建福田商用车轻量化技术联盟,共同推动商用车轻量化技术开发应用。

  基于轻量化发展理念,福田汽车针对国内商用车应用场景和可行性分析,着重从新结构、新材料、新工艺入手,全面铺开整车轻量化技术路线。

  在结构优化方面,福田汽车以实际道路场景工况的采集与分析作为零部件结构优化边界的输入,应用衍生式设计、多目标多学科优化等结构优化技术,实现零部件的保质轻质开发;为福田商用车的合规化、轻量化、价值化保驾护航。

  在材料选择上,福田汽车逐步加大超高强钢的应用比例;稳步提升整车铝化率;阶段性布局轻质高性能工程塑料、纤维增强复合材料的应用;引入航空级别纳米陶瓷基铝合金、碳纤维等轻质材料,在确保可靠性的同时,提升产品性能,且降重效果明显。

  为配合新材料的应用,福田汽车创新生产工艺,采用700L高强钢辊压车架、1500MPa车身热成型应用、半固态压铸铝技术等生产制造工艺,并通过DOE试验策划设计保证产品得到充分的验证。最终,经过独立耐久试验与可靠性增长试验保证轻量化产品具有良好的可靠耐久性能。

  为价值而生 轻量化应用追求高收益

  从福田汽车轻量化发展中不难发现,无论是新材料、新技术的使用,还是新工艺的应用,福田汽车轻量化研发应用之路始终将品质置于首位,为用户打造最值得信赖的高收益产品。

  其中,重卡产品方面,欧曼GTL轻盈版大幅提高轻量化材质在整车应用比例,铝合金油箱、轻量化储气筒、轻量化钢圈、铝合金车轮等新材料应用,共计实现减重175kg。与行业同级的产品相比,每趟可至少多拉0.3吨;针对欧马可系列产品,广泛应用铝合金车架、铝合金传动轴等新材料,车身悬置、板簧支架、发动机支架等采用精铸件结构,提升强度,重量大大降低,较同等动力降重20%;广受市场好评的奥铃大黄蜂则运用了32项减重技术,不仅拥有高强度钢铝镁合金底盘,还有高强度钢板打造的后桥、铝合金轮毂、后防护、储气筒、铝镁合金方向盘、700L高强度钢车架等轻量化配置,实现了整体减重20%,多拉快跑不再是梦。

  基于轻量化、智能化理念发展,刚刚过去的7月,福田汽车累计销售各类车型38.2万辆,整体用户体量达946万。纵观福田汽车近年发展,其不仅销量领跑行业,并且始终坚持品牌向上理念,力求通过前瞻性的技术开发和成熟的技术应用,为用户提供节能、高效、绿色、智能的定制化产品解决方案。

相关新闻

2024-04-15 22:27:42

图雅诺大麦强势发布 跃级品质轻客打造Hi-VAN新格局

“文武双雄”图雅诺大麦Hi-VAN新品发布会于山东潍坊举办。图雅诺大麦新品,将进一步完善图雅诺产品矩阵,满足用户对于高端品质轻客的需求,引领中国自主轻客转型升级。

2024-04-08 16:11:44

蝉联销冠有什么秘诀?图雅诺新能源凭何成为新能源轻客

新能源大面销量再创今年以来新高!图雅诺新能源作为大面车型(7m³以上)代表,毫无悬念的再次斩获单月销量冠军和上半年销量冠军。

2024-03-26 09:47:56

风浪越大,鱼越贵!风景G7越快,鱼越鲜!

每天清晨,杨先生会亲自驾驶他的风景G7前往集散地准备运输新鲜的海产品到他的水产店。每天的货物数量和种类因季节和需求而异,但平均而言,他会运输数五百千克的水产品。这些海产品包括各种鱼类,以及各种贝类和虾类。这个重量并不小尤其是加入水之后,但对于杨先生来说,有风景G7的相助,这些工作变得异常轻松。

2024-03-15 18:55:40

带上“家”一起旅行,图雅诺房车让我做到了

2024-02-22 18:56:43

福田欧曼智蓝底部换电重卡,打造新能源重卡新标杆

现如今,新能源重卡已在短倒运输方面,钢铁厂、煤矿、水泥、港口等场景工况中得到应用,在重卡的市场占比正在逐步扩大,重卡新能源化正在加快推进。然而在更关注载重和效率的中长途物流市场,新能源重卡却面临续航不足、效率不高、动力不够、可靠性不稳定等问题。

2023-10-30 13:32:24

搭载L2.5智能辅助驾驶 火星皮卡告诉你什么才叫做“卷”

没有想到,如今的皮卡市场竟有这么卷!全尺寸、48V柴油轻混还不够,火星皮卡就连L2.5级的智能辅助驾驶也给一并安排上了。

2023-10-26 09:44:47

什么?现在珠峰可以“打车”上了?

直至科技发达的今日,征服珠峰也绝非易事。海拔高度使这一挑战充满了危险。但现在,一种新的交通工具,可以带着“冒险家”们更近距离游览珠峰,图雅诺智蓝的纯电动大VAN可以在海拔5200米的珠峰大本营穿梭,图雅诺智蓝也是行业首个珠峰大本营商业场景化运营纯电大VAN ,它为那些渴望游览珠峰的人们提供了新式的便捷服务。

2023-10-21 11:31:32

福田汽车与比亚乔集团签署轻型电动车开发协议 共拓欧洲市场

2023年10月19日,福田汽车集团业务副总裁马仁涛与意大利比亚乔CEOMichele Colaninno在北京签署了新型电动商用车项目开发协议。福田汽车集团董事长常瑞、比亚乔董事会主席Matteo Colaninno见签。双方将共同开发新能源产品并进入高标准欧盟市场,共同为欧洲轻型商用车市场提供电动化解决方案。

2023-10-19 18:34:22

福田奥铃智蓝HL超混轻卡 无忧路权 畅行橘子洲头

秋日来临,奥铃智蓝HL超混轻卡在长沙开启了一场“city walk”,打卡长沙热门地标,展示混动轻卡的绝佳路权和硬核实力。

2023-10-16 16:28:21

传递篮球运动精神 图雅诺智蓝助力DHL快递服务CBA赛事

10月12日,DHL快递与中篮联(北京)体育有限公司举行签约仪式,成为 CBA联赛及CBA全明星周末的官方物流赞助商,图雅诺智蓝为其提供专业物流配送解决方案,准时安全,使命必达。

图片新闻

MORE >

数看车型

MORE >

数看卡车

数看客车

品牌查看

MORE >

卡车品牌

客车品牌

热点新闻

MORE >

本日排行

本周排行

本月排行

专题报道

MORE >